![]()
Dự án này không chỉ là một chiến dịch SEO thông thường. Khi bắt đầu, team SEO Dạo tiếp nhận một website cũ có giao diện lỗi thời, cấu trúc nội dung rời rạc, khó mở rộng và gần như không có nền tảng để phát triển SEO lâu dài.
Thay vì chỉ tối ưu vài bài viết hay chỉnh sửa title, đội ngũ quyết định triển khai lại toàn bộ từ đầu:
- Build lại giao diện website mới hoàn toàn
- Thiết kế lại cấu trúc website theo chuẩn Silo
- Xây dựng hệ thống category, URL, menu và internal link phục vụ SEO
- Quy hoạch toàn bộ nội dung theo Topical Map và Semantic SEO
Mục tiêu của lần rebuild không chỉ để website đẹp hơn, mà quan trọng hơn là tạo ra một nền tảng đủ mạnh để:
- Google dễ hiểu chủ đề website
- Người dùng dễ tìm kiếm và điều hướng
- Nội dung dễ mở rộng về sau
- Tăng khả năng lên Top và được AI Search trích dẫn
Nhờ việc build lại website theo đúng cấu trúc Silo, Google bắt đầu hiểu rất rõ đâu là chủ đề chính, đâu là chủ đề phụ và mối liên hệ giữa các nội dung.
Đây là nền tảng quan trọng nhất giúp toàn bộ chiến lược Topical Map phía sau phát huy hiệu quả.
Sau 8 tháng, kết quả đạt được:
- Click từ Google Search tăng 340%
- Impression tăng gấp 4,4 lần
- Hàng loạt từ khóa cạnh tranh vào Top 1-5
- Thương hiệu được Google AI Overview nhắc tên và dẫn nguồn liên tục
Xuất phát điểm: Website gần như chưa có nền tảng SEO
Thời điểm bắt đầu, website gặp các vấn đề phổ biến:
- Nội dung rời rạc, mỗi bài viết hoạt động riêng lẻ
- Chưa có cấu trúc Topic Cluster hay Topical Map
- Từ khóa chủ yếu là tên sản phẩm đơn lẻ
- Không có các bài semantic mở rộng như giá, địa điểm mua, phân biệt thật giả, cấu tạo, lịch sử, chất liệu, ngòi bút, mực bút…
- Website chưa có tín hiệu đủ mạnh để Google sử dụng làm nguồn cho AI Search
Nếu tiếp tục SEO theo kiểu cũ – chỉ viết vài bài “mua bút Parker ở đâu”, “giá bút Montblanc” – website sẽ rất khó cạnh tranh với các thương hiệu lớn.
Vì vậy, SEO Dạo lựa chọn hướng đi khác: xây dựng toàn bộ hệ sinh thái nội dung theo Topical Map.
Chiến lược triển khai: Xây dựng Semantic SEO & Topical Map thay vì SEO từ khóa rời rạc
Điểm cốt lõi của dự án không nằm ở việc viết nhiều bài hơn, mà là xây dựng đúng Topical Map.

SEO Dạo xác định rằng trong ngành bút cao cấp, Google không đánh giá cao những website chỉ có vài landing page bán hàng. Để tạo topical authority, website cần chứng minh rằng mình hiểu toàn bộ ngành hàng, toàn bộ nhu cầu tìm kiếm và toàn bộ ngữ cảnh liên quan.
Vì vậy, thay vì triển khai theo kiểu:
- 1 bài “bút Parker”
- 1 bài “bút Montblanc”
- 1 bài “mua bút ký tên”
đội ngũ đã xây dựng một Topical Map nhiều tầng.
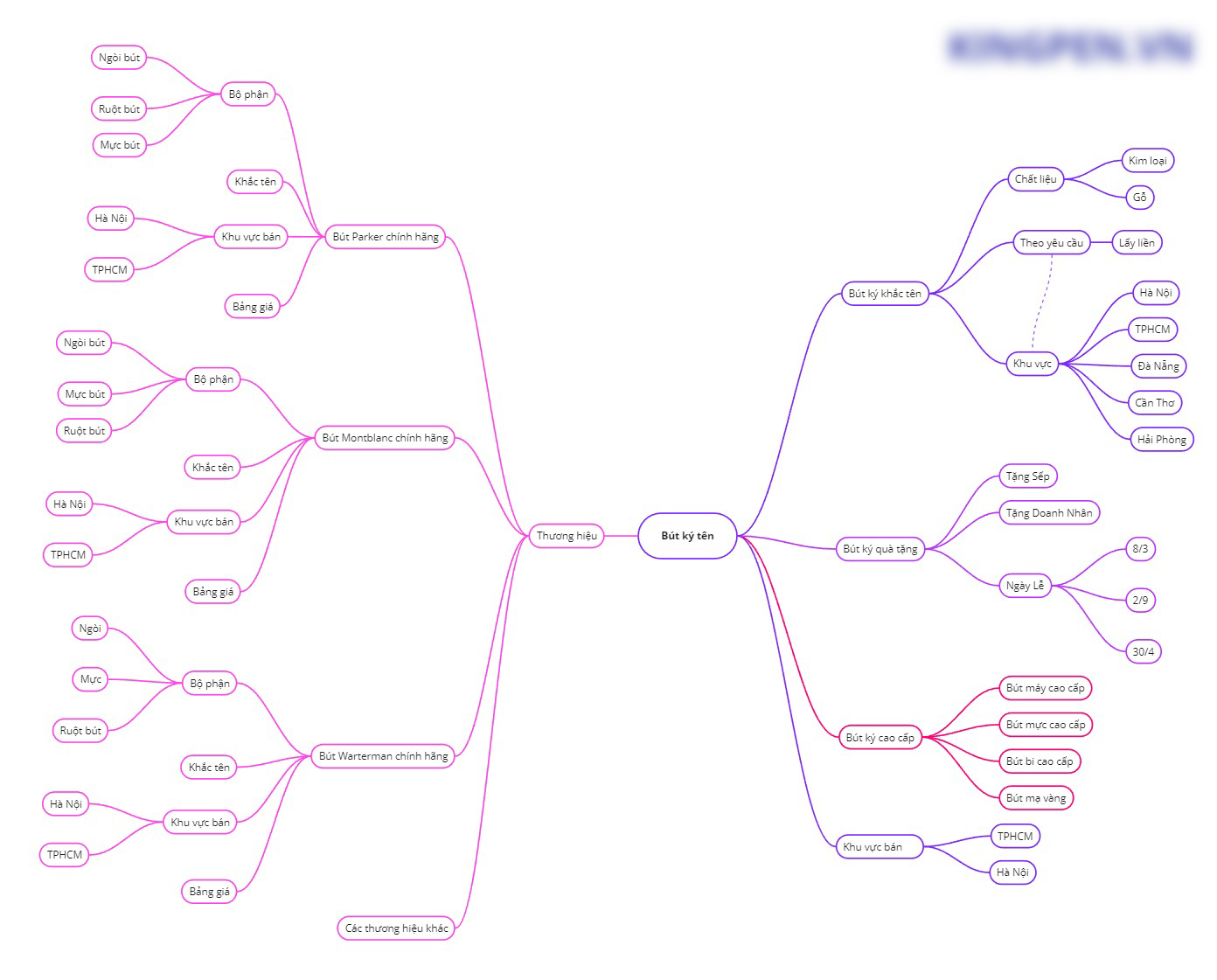
Tầng 1: Chủ đề trung tâm
Chủ đề trung tâm được chọn là “Bút ký tên” vì đây là nhóm từ khóa lớn nhất, bao phủ toàn bộ nhu cầu tìm kiếm về bút cao cấp.
Từ chủ đề trung tâm này, website mở rộng ra 4 nhánh lớn:
- Bút Parker chính hãng
- Bút Montblanc chính hãng
- Bút Waterman chính hãng
- Bút ký quà tặng / bút ký cao cấp
Mỗi nhánh lớn đều trở thành một pillar page độc lập.
Tầng 2: Cluster theo thương hiệu
Ví dụ với nhánh “Bút Parker chính hãng”, SEO Dạo không chỉ tối ưu một từ khóa duy nhất mà chia thành nhiều cụm semantic:
- Dòng sản phẩm: Jotter, IM, Sonnet, Urban, Vector, Ingenuity
- Ý định mua hàng: mua ở đâu, showroom, chính hãng, địa chỉ tại TP.HCM, Hà Nội
- Ý định tham khảo: giá bao nhiêu, bảng giá, so sánh các dòng
- Ý định thông tin: bút Parker của nước nào, lịch sử thương hiệu, cách phân biệt thật giả
- Ý định sử dụng: thay ruột bút, thay mực, cách bơm mực, sửa bút
- Ý định sản phẩm phụ: ruột bút Parker, mực Parker, ngòi bút Parker
Như vậy, thay vì chỉ có 1 landing page “bút Parker”, hệ thống được mở rộng thành hàng chục URL liên kết với nhau.
Ví dụ:
- /but-parker-chinh-hang/
- /gia-but-parker/
- /mua-but-parker-o-dau/
- /but-parker-im/
- /but-parker-sonnet/
- /muc-but-parker/
- /ruot-but-parker/
- /phan-biet-but-parker-that-gia/
Tầng 3: Cluster theo nhu cầu tìm kiếm
Sau khi hoàn thiện nhánh thương hiệu, website tiếp tục phủ theo nhu cầu thực tế của người dùng.
Ví dụ với chủ đề “bút ký quà tặng”, hệ thống tiếp tục chia thành:
- Bút tặng sếp
- Bút tặng doanh nhân
- Bút ký quà tặng 8/3
- Bút ký quà tặng 20/10
- Bút ký quà tặng 30/4
- Bút ký khắc tên
- Bút ký theo chất liệu: gỗ, kim loại
Đây là bước rất quan trọng vì Google ngày càng ưu tiên nội dung bám sát intent hơn là từ khóa đơn lẻ.
Tầng 4: Semantic Entity và Internal Link
Sau khi có đầy đủ cluster, toàn bộ hệ thống được liên kết theo cấu trúc:
- Pillar page → cluster page
- Cluster page → bài hướng dẫn / FAQ
- Các bài cùng chủ đề liên kết chéo với nhau
Ví dụ:
Bài “Giá bút Parker chính hãng” sẽ liên kết tới:
- Các dòng bút Parker phổ biến
- Bài so sánh Parker IM và Parker Sonnet
- Bài mua bút Parker ở đâu
- Bài phân biệt hàng thật giả
Ngược lại, các bài về Parker IM, Sonnet, ruột bút, mực bút cũng liên kết trở lại landing page chính.
Cấu trúc này giúp Google hiểu rõ:
- Chủ đề nào là chủ đề chính
- Chủ đề nào là chủ đề phụ
- Mối liên hệ giữa các nội dung
- Website có độ bao phủ sâu tới đâu
Đây chính là lý do chỉ sau vài tháng, website bắt đầu tăng rất mạnh cả impression lẫn số lượng từ khóa Top 10.
Tại sao website bắt đầu được AI Search trích dẫn?
Một trong những kết quả nổi bật nhất là website liên tục xuất hiện trong AI Overview.

Các truy vấn như:
- giá bút parker chính hãng
- mua bút parker chính hãng ở đâu
- mua bút montblanc chính hãng ở đâu
- bút parker giá bao nhiêu
Đều bắt đầu xuất hiện thương hiệu thương hiệu bút ABC trong phần thông tin tổng quan do AI tạo.
Đáng chú ý, Google không chỉ lấy dữ liệu về giá, mà còn:
- Trích dẫn tên thương hiệu
- Đưa địa chỉ showroom
- Nhắc đến khu vực bán hàng tại TP.HCM
- Liên kết trực tiếp đến website
Điều này cho thấy website đã đạt được 3 tín hiệu rất quan trọng:
- Nội dung đủ chuyên sâu
- Thương hiệu đủ đáng tin cậy
- Hệ thống chủ đề đủ rõ để AI hiểu và sử dụng làm nguồn tham khảo
Nói cách khác, website không còn chỉ xếp hạng SEO truyền thống mà đã bước sang giai đoạn “được AI lựa chọn”.
Kết quả
So sánh dữ liệu trong 3 tháng gần nhất với 3 tháng trước đó:

- Tổng lượt nhấp tăng từ khoảng 4.700 lên gần 22.000
- Tổng lượt hiển thị tăng từ khoảng 193.000 lên 558.000
- CTR tăng từ 2,4% lên 3,9%
- Vị trí trung bình cải thiện từ 6,8 xuống 6,2
Mức tăng trưởng tương đương:

- Click tăng khoảng 340%
- Impression tăng khoảng 4,4 lần
Đặc biệt, đây không phải là tăng trưởng đến từ 1-2 từ khóa chính, mà đến từ hàng trăm từ khóa semantic phủ toàn bộ hành trình tìm kiếm của người dùng.
Một số truy vấn tăng mạnh:
- tạo font chữ đẹp
- viết font chữ đẹp online
- tạo chữ đẹp
- font chữ đẹp tiếng Việt
Song song đó, nhóm từ khóa bút cao cấp cũng cải thiện rõ rệt:
- bút Parker IM
- bút Parker Sonnet
- giá bút Montblanc
- mua bút Montblanc chính hãng ở đâu
- ruột bút Montblanc
- bút Parker của nước nào
- mực bút Parker
Nhiều từ khóa từ vị trí ngoài Top 20 đã tăng lên Top 3-5 chỉ sau vài tháng khi hệ thống nội dung được hoàn thiện.
Yếu tố quan trọng: Không SEO từ khóa mà SEO theo ngữ cảnh
Điểm khác biệt lớn nhất của dự án này là không đi theo tư duy “viết 1 bài = 1 từ khóa”.

Thay vào đó, SEO Dạo triển khai theo tư duy semantic SEO:
- Mỗi chủ đề lớn được bao quanh bởi nhiều câu hỏi liên quan
- Mỗi từ khóa đều có ngữ cảnh, intent và liên kết nội bộ rõ ràng
- Nội dung được xây dựng theo hành trình người dùng: tìm hiểu → so sánh → chọn mua → xác minh uy tín
Ví dụ:
Người tìm “giá bút Parker chính hãng” thường sẽ tiếp tục quan tâm:
- Bút Parker có những dòng nào?
- Giá từng dòng ra sao?
- Mua ở đâu uy tín?
- Có showroom tại TP.HCM không?
- Làm sao phân biệt hàng thật giả?
Khi website trả lời được toàn bộ chuỗi câu hỏi đó, Google sẽ đánh giá đây là nguồn nội dung đầy đủ hơn hẳn các website chỉ có một bài viết đơn lẻ.
4 Giai đoạn SEO Dạo đã áp dụng triển khai dự án
Lộ trình triển khai gồm 4 giai đoạn:
Giai đoạn 1: Research và xây dựng Topical Map
- Phân tích toàn bộ search intent
- Xác định cụm chủ đề chính và chủ đề phụ
- Thiết kế cấu trúc semantic và internal link
Giai đoạn 2: Xây dựng landing page trụ cột
- Tạo các page chính cho Parker, Montblanc, Waterman, Bút ký tên
- Tối ưu tiêu đề, heading, schema, semantic entity
Giai đoạn 3: Phủ toàn bộ cluster nội dung
- Viết hàng chục bài viết semantic xoay quanh giá, địa điểm, phân biệt, bộ phận, chất liệu, hướng dẫn sử dụng
- Liên kết chéo giữa các bài để tăng topical authority
Giai đoạn 4: Tối ưu AI Search và E-E-A-T
- Tăng tín hiệu thương hiệu
- Bổ sung địa chỉ, hotline, thông tin showroom
- Tối ưu nội dung để dễ được AI Overview trích dẫn
- Xây dựng hệ thống thực thể thương hiệu xuyên suốt trên website
Kinh nghiệm rút ra từ casestudy
Nếu muốn tăng trưởng SEO trong giai đoạn hiện tại, chỉ viết bài theo từ khóa là chưa đủ.
Google ngày càng ưu tiên:
- Website có hệ thống chủ đề rõ ràng
- Nội dung bao phủ toàn bộ ngữ cảnh tìm kiếm
- Thương hiệu đủ mạnh để được AI Search trích dẫn
Đó cũng là lý do nhiều website vẫn viết rất nhiều nhưng không tăng traffic, trong khi những website có Topical Map đúng lại tăng trưởng rất nhanh.
Sau 8 tháng, dự án từ một website gần như bằng 0 đã:
- Tăng trưởng 340% traffic
- Có hàng trăm từ khóa vào Top
- Được AI Overview nhắc tên thương hiệu
- Xây dựng được topical authority trong ngành bút cao cấp
Đây không chỉ là một case tăng traffic, mà là minh chứng rằng semantic SEO và Topical Map đang là hướng đi hiệu quả nhất cho SEO trong giai đoạn mới.
Chào mọi người, mình là Thiện. Hiện tại mình đang là một SEO freelancer, với mong muốn chia sẻ kiến thức cũng như tư vấn rõ hơn những kinh nghiệm về SEO đến với các bạn SEO newbie cũng như khách hàng. Hy vọng sẽ giúp ích được cho mọi người trong việc nghiên cứu và triển khai các công việc liên quan đến SEO.

